
Le géant minier Glencore fait l'objet d'une nouvelle enquête sur des soupçons de corruption. C'est ce qu'a reconnu l'entreprise suisse dans un communiqué. Après le département américain de la Justice, le régulateur de matières premières aux Etats-Unis s'intéresse aux transactions menées par Glencore. C'est notamment pour des soupçons de corruption au Venezuela, au Nigeria et en République démocratique du Congo que Glencore fait aujourd'hui l'objet de toutes ces attentions de différentes institutions américaines qui pointent ses liens avec un homme d'affaires déjà sous sanctions, l'Israélien Dan Gertler, ami personnel de Joseph Kabila.
Est-ce que les entreprises qui achètent du cobalt à Glencore se sont assurées que cet approvisionnement se fait sans acte de corruption ? C'est la question que l'ONG Resource Matters et Science Po Paris posent dans leur rapport Ni vus, ni connus.
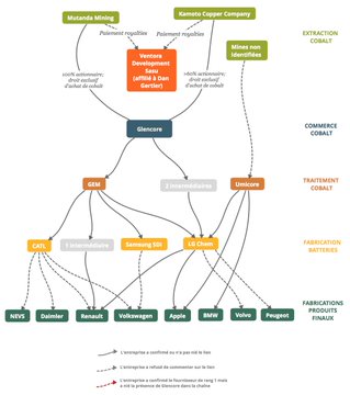
Dans cette affaire, c’est Glencore qui risque le plus, en poursuivant le paiement des royalties à Dan Gertler. Malgré les sanctions qui visaient l’homme d’affaires israélien, le géant minier suisse aurait versé quelque 74 millions de dollars à son ancien partenaire d’affaires, l’an dernier.
Quant aux entreprises qui s’approvisionnent auprès de Glencore en cobalt, notamment en cobalt congolais, difficile de les identifier. Sur quatorze grandes entreprises soupçonnées d’être de probables acheteurs, un tiers seulement a admis s’approvisionner en cobalt chez Glencore. Il s’agit de Samsung, Renault, BMW, LG Chem.
D’autres, comme Apple, Peugeot, Volvo ou même Volkswagen, n’ont jamais répondu à l’enquête. Et pour l’ONG Resource Matters, c’est là où le bât blesse. Même si elle reconnait des efforts dans le domaine de la traçabilité des chaînes d’approvisionnement du cobalt au Congo, ces efforts se concentrent surtout sur l’exploitation artisanale et sur toutes les questions inhérentes aux droits de l’homme, comme le travail des enfants.
Mais pour les grandes entreprises, la traçabilité touche très vite à ses limites. Deux seulement, parmi les clients officiels de cette entreprise, affirment avoir soulevé le problème de la corruption. Mais Glencore ayant démenti toutes les accusations, ces sociétés ont estimé que cette réponse suffisait pour acheter.
Une question taboue selon Elisabeth Caesens
Dans cette affaire, c'est Glencore qui prend les risques, selon d'Elisabeth Caesens, directrice de Resource Matters. « Pour l’instant, le plus grand risque est pris par Glencore même. C’est Glencore qui fait les paiements. Et donc, si des mesures additionnelles sont prises par l’administration américaine, elles viseraient probablement d’abord Glencore, plutôt que ceux qui s’approvisionnent auprès de Glencore.
Cela dit, il y a quand même un certain risque que ces entreprises prennent, en achetant le cobalt auprès de Glencore. Parce que, en fonction de là où elles sont implantées, il y a certaines notions de complicité, de corruption. Il y a certaines notions de recel, c’est-à-dire racheter le produit qui est issu d’un crime.
Le crime n’a pas été prouvé pour l’instant, l'investigation est en cours... mais le risque est là. Beaucoup d’entreprises considèrent la question vraiment taboue, préfèrent ne pas en parler, préfèrent nier que Glencore est dans leur chaîne (de négoce), alors qu’il y a des indications (qu’il l'est).
Donc la première chose est de reconnaître qu’il y a un problème. Une fois qu’elles reconnaissent le problème, il faudrait arriver à trouver des mesures qui permettent de contenir le risque de corruption que représente ce paiement.
Une façon de le faire serait, par exemple, de dire à Glencore qu’il faut un audit de ces paiements. A quoi servent ces paiements, comment sont utilisés ces paiements une fois qu’ils arrivent chez monsieur Gertler, qu'est-ce qui en est fait ? Pour l’instant, ces mesures-là ne sont pas prises. »
Avec RFI
